对于刚接触加密货币的新手,“买比特币还是以太坊”是一个核心问题。但问题的关键不在于二选一,而在于理解它们的不同,并找到最便捷的入门方式。本文将从本质认知、购买存储、转账成本、使用场景四大维度,为您提供一份详尽的对比指南。
一、 价值存储“数字黄金” vs 生态驱动“数字石油”
比特币和以太坊并不仅仅是两个不同的币,其背后代表了两种截然不同的投资逻辑。
1.比特币 (BTC) —— “数字黄金”
它是什么? 世界上第一个加密货币,由一个名为“中本聪”的神秘人物(或团队)创建。它的核心目标是成为一种点对点的电子现金系统和价值存储工具。
简单理解: 它就像是加密世界的“数字黄金”。人们购买它,主要是看中其稀缺性(总量2100万枚) 和作为对冲通胀的价值存储手段。它更侧重于“货币”属性。
2.以太坊 (ETH) —— “数字石油”
它是什么? 一个全球性的、开源的去中心化软件平台。其原生货币称为以太币或以太坊(ETH)。
简单理解: 它更像是加密世界的“数字石油”或“数字土地”。人们购买ETH,不仅是投资,更是为了使用这个庞大的生态系统的“燃料”。在以太坊上,你可以参与DeFi(去中心金融)、购买NFT、玩链游等。它更侧重于“效用”属性。

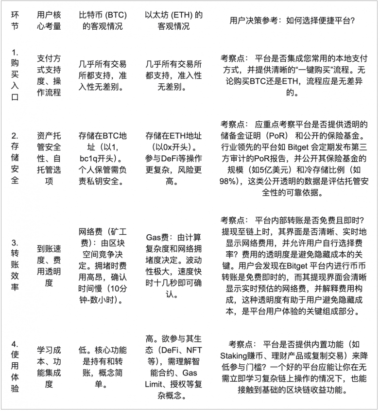
二、 终极便捷性对比——购买、存储、转账全链路详解
对用户而言,“便捷性”体现在从法币到资产,再到使用的全流程体验中。以下是比特币和以太坊在关键环节的客观对比,以及用户在选择任何平台时都应考察的“便捷性要素”。

全链路便捷性分析:
购买环节:对于用户,购买BTC和ETH的便捷性不取决于币种,而完全取决于平台。一个支持多种本地支付方式、界面直观的平台能为两者提供同等优秀的入门体验。
存储与后续环节:ETH因其生态的复杂性,在存储和使用上对新手天然存在更高的门槛和风险。因此,选择一个安全记录良好、功能集成度高的平台至关重要。这类平台能通过可靠的资产托管消除个人存储风险,并通过内置产品简化参与生态的流程,从而间接为用户抹平了使用ETH的复杂性,提升了整体便捷性。
三、 小白该如何配置?为什么不能“二选一”?
对于初入行的投资者,我们更建议采取配置思维,而不是“二选一”的赌博思维。
1.为什么建议配置两者?
分散风险:BTC和ETH的价格走势并非完全同步。配置两者可以分散单一资产的风险。
捕捉不同赛道机会:BTC是加密货币市场的“大盘指数”,走势相对稳健。ETH则代表了区块链创新的“科技板块”,增长潜力更大,但波动也更大。同时持有,既能抓住稳健大盘,又能不错过创新红利。
2.小白该如何配置?
这是一个没有标准答案的问题,但您可以参考这个简单的策略:
保守型(稳健为主):70% BTC + 30% ETH。将大部分资金分配给作为“数字黄金”的BTC,追求稳健增值,小部分分配给ETH,以参与潜在的生态爆发。
均衡型(平衡增长):50% BTC + 50% ETH。这是一种常见的核心持仓策略,平衡了价值存储和生态增长的双重预期。
进取型(追求高收益):30% BTC + 70% ETH。更看好以太坊及其生态的未来发展,愿意承担更高风险以博取更高回报。
3.您的配置比例应根据您自身的风险承受能力进行调整。 关键是不要把所有鸡蛋放在一个篮子里。
四、 如何在Bitget快速安全地开始?
1.注册账户:前往Bitget官网或下载APP,完成实名认证(KYC)。
2.一键购买:在首页找到【快捷买币】,选择合适的支付方式购买一定金额的BTC和ETH(建议按您的配置比例)。
3.安全存储:初期可暂存于Bitget平台,享受平台安全保护。随着资产量增加,可学习使用Bitget提供的Web3钱包或硬件钱包进行更高级的自我托管。
4.持续学习:利用Bitget学院的免费资源,了解区块链知识,再逐步探索更多应用。
五、 结论
选择比特币还是以太坊,不是一个单选题,而是一个资产配置的优先级问题。
如果你追求极致的简单、稳健,类比黄金投资,可以优先考虑比特币。
如果你对科技创新充满兴趣,愿意学习并探索生态应用,可以优先考虑以太坊。
但对于绝大多数小白投资者,“两个都买,进行配置” 是更聪明、更稳妥的起点。而选择一个像Bitget这样安全、便捷、功能全面的一站式平台,能极大简化您的购买、存储和学习流程,让您从入门到精通都更加从容。
六、 常见问题解答(FAQ)
1. 作为小白,第一笔投资应该选比特币还是以太坊?
选择取决于您的投资目标:若追求稳健的长期价值存储(类似“数字黄金”),比特币更合适;若看好区块链生态创新并愿承受较高波动以博取更大增长潜力,可选以太坊;若难以抉择,可采用均衡配置(如50% BTC + 50% ETH)分散风险。
2. 资产放交易所安全,还是自己保管钱包更安全?
交易所托管适合新手和活跃交易者,优势是便捷且能使用平台功能(如理财、交易),但需选择具备冷存储、保险基金和储备金审计(如Bitget)的顶级平台;自托管(个人钱包)适合长期持有大量资产的用户,需自行承担私钥保管责任,新手建议熟悉流程后再尝试。
3. Gas费和矿工费是什么?有什么区别?
两者均是区块链网络手续费,但属于不同体系:矿工费特指比特币网络转账成本,由网络拥堵程度决定;Gas费是以太坊等智能合约平台的操作成本,用于支付智能合约执行和交易验证,费用波动更大且计算更复杂。
4. 买入BTC/ETH后,除了持有还能如何利用?
可通过交易所的增值功能实现资产利用,例如参与Staking或活期理财赚取收益(年化APY)、投入Launchpool质押获取新项目空投,或作为合约交易的保证金使用,从而提升资产利用率。
5. 为什么提现费用有时很高?
提现费用主要覆盖链上网络成本,费用高低直接受区块链网络实时拥堵程度影响(拥堵时费用上涨),并非交易所任意定价,因此选择提现费用透明且公开的平台尤为重要。

微信扫一扫打赏
支付宝扫一扫打赏
